Co je to sociálně-ekologický systém a jak se dá zkoumat? K čemu je dobré se zamýšlet nad vazbami mezi člověkem a přírodou v souvislosti s rozvojovými projekty?
Projekty české rozvojové spolupráce (ZRS ČR) se odehrávají v komplexním sociálně-ekologickém systému, který představuje vzájemné propojení společnosti a přírody. V tomto pojetí je společnost neoddělitelnou součástí přírody, a proto je nutné chápat jakékoliv lidské jednání jako něco, co je ovlivněno a zároveň ovlivňuje dění v ekosystémech. Typickým příkladem mohou být například rozvojové projekty zaměřené na klimaticky odolné zemědělství, které přinášejí do venkovských komunit nové praktiky. Zatímco adopce a využívání těchto praktik je z větší části otázkou společenského nastavení a změny vzorců chování, efekt využívání nových postupů je ve velké míře závislý na biofyzikálních faktorech, které se mohou lišit komunita od komunity. To vše je navíc podmíněno i širším sociálním, ekonomickým a politickým kontextem, který má vliv například na dostupnost nutných zemědělských vstupů či možnost obchodovat se sklizenou úrodou.



Jak ale tyto sociálně-ekologické vazby v projektech ZRS ČR uchopit a jak je vlastně rozkrývat? Právě na to hledá odpovědi projekt Coop4Wellbeing, v rámci kterého jsme v únoru 2022 vyrazili spolu s kolegy a kolegyněmi z organizace Člověk v tísni a Katedry rozvojových a environmentálních studií Univerzity Palackého na terénní sběr dat do Zambie. Během měsíčního pobytu v oblasti kolem města Mongu, regionálního centra Západní provincie, jsme mapovali sociálně-ekologické vazby mezi společností a přírodou. Zaměřili jsme se také na to, jak tyto vazby vstupují do projektů české rozvojové spolupráce.
Workshop pro realizátory ZRS ČR
Protože jsou výsledky našeho zkoumání určeny především realizátorům projektů ZRS ČR, uspořádali jsme ve dnech 25.-26. 8. v Litomyšli dvoudenní workshop Vazby mezi společností a přírodou v praxi české rozvojové spolupráce II, jehož cílem bylo:
- Představit klíčová zjištění terénního výzkumu v Zambii
- Společně diskutovat tyto výsledky a jejich praktické využití při přípravách a realizaci rozvojových projektů
- Spoludefinovat navazující doporučení a priority dalšího terénního výzkumu.
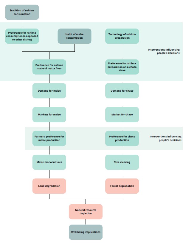
Workshopu se kromě projektového týmu zúčastnilo 10 zástupců ZRS ČR. Během prvního dne jsme se společně s účastníky zaměřili na systémové myšlení a jeho význam pro výzkum v rámci rozvojové spolupráce. K tomu jsme využili především naši mapu sociálně-ekologického systému Západní provincie, která ho zobrazuje tak, jak jej vnímají místní stakeholdeři a obyvatelé. Na této mapě byla demonstrována komplexita reality, ve které se projekty ZRS ČR odehrávají. Kromě toho jsme se zblízka podívali na konkrétní příklady sociálně-ekologických vazeb, které jsou relevantní pro přípravu a realizaci projektů ZRS ČR.





Zatímco během prvního dne jsme diskutovali především širší sociálně-ekologické souvislosti rozvojových projektů, druhý den byl věnován praktickým stránkám realizace a přípravy projektů. Nejprve jsme se zaměřili na mechanismy ovlivňující znalosti přenášené v rámci projektů do cílových komunit. Během této aktivity měli účastníci možnost zkombinovat vlastní zkušenosti z realizace rozvojových procesů s výsledky našeho terénního výzkumu, resp. se schématem těchto mechanismů. V navazující části potom byla společně identifikována možná doporučení pro aktéry ZRS ČR plynoucí z výsledků terénního výzkumu v Zambii a z workshopu jako takového. V poslední fázi jsme se zaměřili na reflexi workshopu a diskusi témat pro další výzkum.
Co bude následovat?
V současnosti připravujeme výzkumnou zprávu z mapování sociálně-ekologického systému v Zambii, jejíž součástí budou i klíčové závěry z workshopu týkající se témat pro další výzkum a doporučení pro aktéry ZRS ČR. Tato reflexe k výsledkům terénního výzkumu v Zambii pro nás poslouží především jako odrazový můstek pro další aktivity projektu, především pak pro druhou výzkumnou cestu do Zambie, která se uskuteční na začátku roku 2023.











